Hov. Du er ikke logget ind.
DU SKAL VÆRE LOGGET IND, FOR AT INTERAGERE PÅ DENNE SIDE

Moms på Apps 1. januar

Side 1 ud af 1 (9 indlæg)
  • 1
Fra Silkeborg
Tilmeldt 15. Oct 06
Indlæg ialt: 165
Fra  VildMedBryllup Skrevet kl. 20:19
Hvor mange stjerner giver du? :

Hej Aminoer

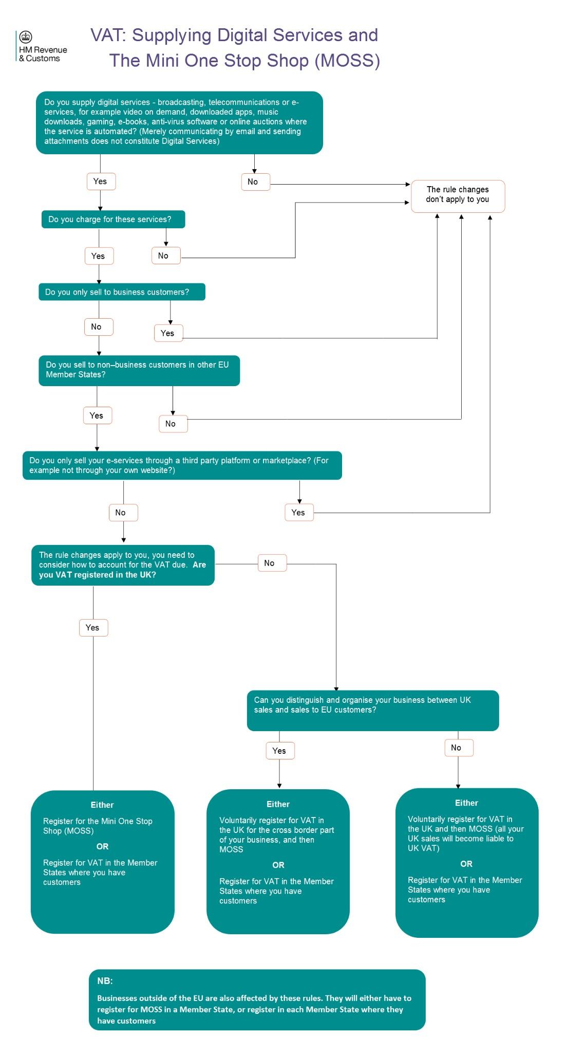
Fra 1. januar ændre moms reglerne sig for handel med digitale ydelser

Derefter er det ligegyldigt, hvor salgs virksomheden ligger, da der skal betales moms i det land hvor køberen befinder sig

Nogen der ved hvad der sker med prisen på IOS og android Apps i den forbindelse?

Casper Grønbjerg
www.MyGoodParty.com

 

Tilmeldt 27. Jul 13
Indlæg ialt: 12
Skrevet kl. 15:14
Hvor mange stjerner giver du? :

Er også meget interesseret i at høre mere om dette. 

Fra 3210 Vejby
Tilmeldt 2. Mar 11
Indlæg ialt: 46796
Fra  John Hannover Skrevet kl. 15:19
Hvor mange stjerner giver du? :

6 stærke Ivæksætterbøger - e-bøger/paperbacks - letlæste I LINK HER 
Intro til regnskab - og Fradrag - e-bøger letlæste I LINK HER

Min gratis blog www.johnhannover.com 

Tilmeldt 27. Jul 13
Indlæg ialt: 12
Skrevet kl. 15:55
Hvor mange stjerner giver du? :
Tilmeldt 27. Jul 13
Indlæg ialt: 12
Skrevet kl. 16:02
Hvor mange stjerner giver du? :
Tilmeldt 27. Jul 13
Indlæg ialt: 12
Skrevet kl. 16:18
Hvor mange stjerner giver du? :

Her er en anden artikel som skriver noget lignende: http://www.northlandsquare.com/2015/01/eu-vat-regulation-directive-20088ec/ 

"The new regulation applies to the company who is responsible for selling the product to the consumer. If you for example, are selling a game via a marketplace, like App Store, Google Play, Steam or PSN, your contract is a B2B-contract with the marketplace and it is the marketplace that has to manage the VAT-transactions. You might notice a price increase, but you don’t have to pay VAT by yourself."

Jeg er i øjeblikket temmelig forvirret, da nogle Amino brugere hævder, at man selv skal sørge for at indberette salgsmomsen til de mange EU lande. Mens en masse artikler hævder, at det f.eks. er Apple der er ansvarlige. 

Tilmeldt 19. Jan 15
Indlæg ialt: 2268
Skrevet kl. 17:10
Hvor mange stjerner giver du? :

Fazza:

Jeg er i øjeblikket temmelig forvirret, da nogle Amino brugere hævder, at man selv skal sørge for at indberette salgsmomsen til de mange EU lande. Mens en masse artikler hævder, at det f.eks. er Apple der er ansvarlige. 

Jeg tror ikke der er den store uenighed, nok mere indholdet af det spørgsmål som der svares på.

 

Hvis man sælger elektroniske ydelser direkte til private brugere i EU, er man også ansvarlig for tilmelding og afregning af moms iflg "One-stop" systemet.

 

Men mange Apps sælger udvikleren ikke direkte til den private bruger, men i stedet sælger man til eks. Apple som derefter videresælger til den private bruger.

Så man skal som udvikler af en App kigge på hvem man modtager sine indtægter fra! Man er kun ansvarlig i forhold til behandling af momsen for omsætningsledet lige efter sig selv.

Tilmeldt 27. Jul 13
Indlæg ialt: 12
Skrevet kl. 22:18
Hvor mange stjerner giver du? :

Så sker der vel i praksis ikke den store forskel for os som udelukkende sælger vores apps gennem Apple App Store. Andet end at Apple hæver priserne for kunderne i App Store. Skal men så bare fortsætte med at indberette salget i Rubrik B som "EU-salg uden moms"? eller har jeg misforstået noget. 

Fra 3210 Vejby
Tilmeldt 2. Mar 11
Indlæg ialt: 46796
Fra  John Hannover Skrevet kl. 23:18
Hvor mange stjerner giver du? :

det må være korrekt - ligesom salget skal indberettes som EU salg per CVR nummer månedligt - gamle liste indberetning vil jeg mene

vh John H

6 stærke Ivæksætterbøger - e-bøger/paperbacks - letlæste I LINK HER 
Intro til regnskab - og Fradrag - e-bøger letlæste I LINK HER

Min gratis blog www.johnhannover.com 

Side 1 ud af 1 (9 indlæg)